Instance Verification Kit (IVK)
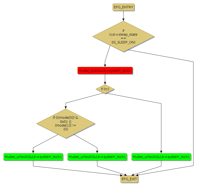
mutex lock @ [40296+29+/linux-3.19-rc1/drivers/input/touchscreen/cyttsp4_core.c]
Instance Signature: system_lock
|
The Matching Pair Graph:
|
|
Function Name
|
Control Flow Graph (CFG)
|
Events Flow Graph (EFG)
|
Source Correspondence
|
|
cyttsp4_core_sleep_
|
|
|
[39733+19+/linux-3.19-rc1/drivers/input/touchscreen/cyttsp4_core.c]
|